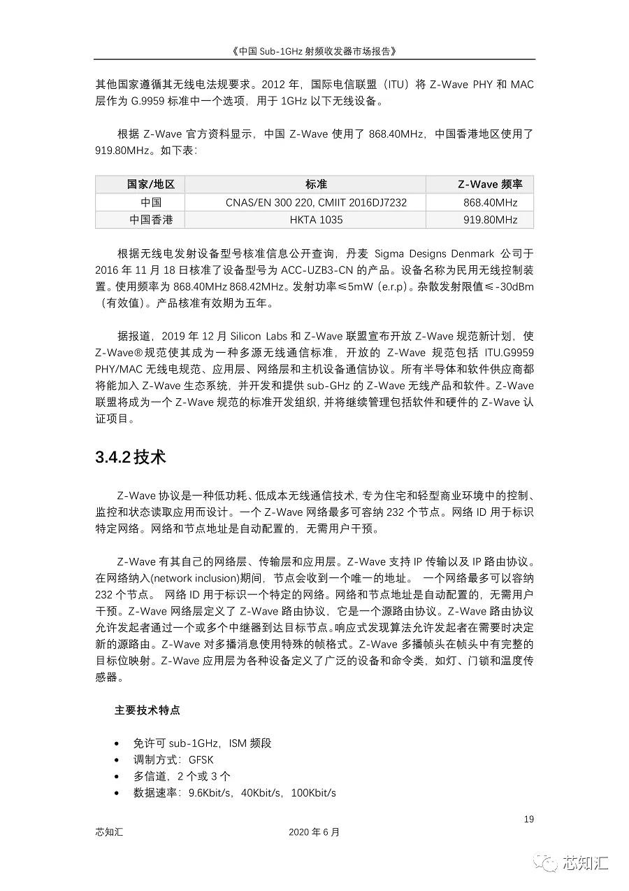
发布产品
发布方案
发布需求
传感器 RFID 无线定位 物联网通信 云平台 人工智能 安防与识别 智能卡 安全与支付
发布时间:2020-06-16 来源:芯知汇作者:王志杰
2026中国高精度定位技术产业白皮书
2026 AIoT视觉消费市场调研报告
2025短距物联——中国Wi-Fi&蓝牙&星闪产业研究白皮书
China RFID Passive Internet of Things Industry White Paper
2025边缘计算市场调研报告
关于我们 法律声明 账户权限说明 网站地图 在线客服4000-189-00024小时全国服务热线
Copyright © 2019-2026 深圳市物联传媒有限公司 粤ICP备05006090号-18
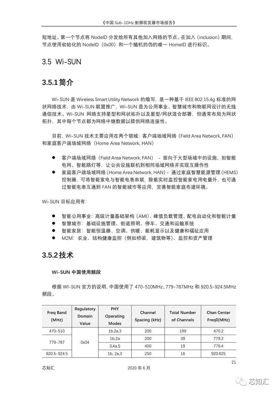
扫扫微信微信小助手为您服务