4000-189-000
  • 登录
  • 注册
  • VIP
  • APP下载
    app下载地址
  • 小程序
    关注小程序
  • 免费发布

    发布产品

    发布方案

    发布需求

发布求购

AIoT库首页-调研报告-详情

智能工厂案例集

发布时间:2022-03-08 来源:装备工业一司作者:装备工业一司

 注明:报告内容归原作者所有,如有侵权联删,IoT库作为内容整理方,仅作为学习使用,否则后果自负。

上汽大通C2B模式打造智能制造标杆工厂:为应对全球消费者日益增长的个性化需求,上汽大通汽车有限公司(以下简称上汽大通)秉承“定制化、智能化、国际化、年轻化”品牌理念,积极探索并实践汽车行业的C2B大规模个性化智能定制模式,以用户需求为中心驱动整个制造体系智能化升级。

智能工厂案例集图片

智能工厂案例集图片

智能工厂案例集图片

智能工厂案例集图片

智能工厂案例集图片

智能工厂案例集图片

智能工厂案例集图片

智能工厂案例集图片

智能工厂案例集图片

智能工厂案例集图片

智能工厂案例集图片

智能工厂案例集图片

智能工厂案例集图片

智能工厂案例集图片

智能工厂案例集图片

智能工厂案例集图片

智能工厂案例集图片

智能工厂案例集图片

智能工厂案例集图片

智能工厂案例集图片

智能工厂案例集图片

智能工厂案例集图片

智能工厂案例集图片

智能工厂案例集图片

智能工厂案例集图片

智能工厂案例集图片

智能工厂案例集图片

智能工厂案例集图片

智能工厂案例集图片

智能工厂案例集图片

智能工厂案例集图片

智能工厂案例集图片

智能工厂案例集图片

智能工厂案例集图片

智能工厂案例集图片

智能工厂案例集图片

智能工厂案例集图片

智能工厂案例集图片

智能工厂案例集图片

智能工厂案例集图片

智能工厂案例集图片

智能工厂案例集图片

智能工厂案例集图片

智能工厂案例集图片

智能工厂案例集图片

智能工厂案例集图片

智能工厂案例集图片

智能工厂案例集图片

智能工厂案例集图片

智能工厂案例集图片

智能工厂案例集图片

智能工厂案例集图片

智能工厂案例集图片

智能工厂案例集图片

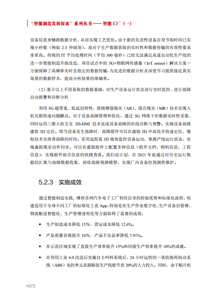
智能工厂案例集图片

智能工厂案例集图片

智能工厂案例集图片

智能工厂案例集图片

智能工厂案例集图片

智能工厂案例集图片

智能工厂案例集图片

智能工厂案例集图片

智能工厂案例集图片

智能工厂案例集图片

智能工厂案例集图片

智能工厂案例集图片

智能工厂案例集图片

智能工厂案例集图片

智能工厂案例集图片

智能工厂案例集图片

智能工厂案例集图片

智能工厂案例集图片

智能工厂案例集图片

智能工厂案例集图片

智能工厂案例集图片

智能工厂案例集图片

智能工厂案例集图片

智能工厂案例集图片

智能工厂案例集图片

智能工厂案例集图片

智能工厂案例集图片

智能工厂案例集图片

智能工厂案例集图片

智能工厂案例集图片

智能工厂案例集图片

智能工厂案例集图片

智能工厂案例集图片

智能工厂案例集图片

智能工厂案例集图片

智能工厂案例集图片

智能工厂案例集图片

智能工厂案例集图片

智能工厂案例集图片

智能工厂案例集图片

智能工厂案例集图片

智能工厂案例集图片

智能工厂案例集图片

智能工厂案例集图片

智能工厂案例集图片

智能工厂案例集图片

智能工厂案例集图片

智能工厂案例集图片

智能工厂案例集图片

智能工厂案例集图片

智能工厂案例集图片

智能工厂案例集图片

智能工厂案例集图片

智能工厂案例集图片

智能工厂案例集图片

智能工厂案例集图片

智能工厂案例集图片

智能工厂案例集图片

智能工厂案例集图片

智能工厂案例集图片

智能工厂案例集图片

智能工厂案例集图片

智能工厂案例集图片

智能工厂案例集图片

智能工厂案例集图片

智能工厂案例集图片

智能工厂案例集图片

智能工厂案例集图片

智能工厂案例集图片

智能工厂案例集图片

智能工厂案例集图片

智能工厂案例集图片

智能工厂案例集图片

智能工厂案例集图片

智能工厂案例集图片

智能工厂案例集图片

智能工厂案例集图片

智能工厂案例集图片

智能工厂案例集图片

智能工厂案例集图片

智能工厂案例集图片

智能工厂案例集图片

智能工厂案例集图片

智能工厂案例集图片

智能工厂案例集图片

智能工厂案例集图片

智能工厂案例集图片

智能工厂案例集图片

智能工厂案例集图片

智能工厂案例集图片

智能工厂案例集图片

智能工厂案例集图片

智能工厂案例集图片

智能工厂案例集图片

智能工厂案例集图片

智能工厂案例集图片

智能工厂案例集图片

智能工厂案例集图片

智能工厂案例集图片

智能工厂案例集图片

智能工厂案例集图片

智能工厂案例集图片

智能工厂案例集图片

智能工厂案例集图片

智能工厂案例集图片

智能工厂案例集图片

智能工厂案例集图片

智能工厂案例集图片

智能工厂案例集图片

智能工厂案例集图片

智能工厂案例集图片

智能工厂案例集图片

智能工厂案例集图片

智能工厂案例集图片

智能工厂案例集图片

智能工厂案例集图片

智能工厂案例集图片

智能工厂案例集图片

智能工厂案例集图片

智能工厂案例集图片

智能工厂案例集图片

智能工厂案例集图片

智能工厂案例集图片

智能工厂案例集图片

智能工厂案例集图片

智能工厂案例集图片

智能工厂案例集图片

智能工厂案例集图片

智能工厂案例集图片

智能工厂案例集图片

智能工厂案例集图片

智能工厂案例集图片

智能工厂案例集图片

智能工厂案例集图片

智能工厂案例集图片

智能工厂案例集图片

智能工厂案例集图片

智能工厂案例集图片

智能工厂案例集图片

智能工厂案例集图片

智能工厂案例集图片

智能工厂案例集图片

智能工厂案例集图片

智能工厂案例集图片

智能工厂案例集图片

智能工厂案例集图片

智能工厂案例集图片

智能工厂案例集图片

智能工厂案例集图片

智能工厂案例集图片

智能工厂案例集图片

智能工厂案例集图片

智能工厂案例集图片

智能工厂案例集图片

智能工厂案例集图片

智能工厂案例集图片

智能工厂案例集图片

智能工厂案例集图片

智能工厂案例集图片

智能工厂案例集图片

智能工厂案例集图片

智能工厂案例集图片

智能工厂案例集图片

智能工厂案例集图片

智能工厂案例集图片

智能工厂案例集图片

智能工厂案例集图片

智能工厂案例集图片

智能工厂案例集图片

智能工厂案例集图片

智能工厂案例集图片

智能工厂案例集图片

智能工厂案例集图片

智能工厂案例集图片

智能工厂案例集图片

智能工厂案例集图片

智能工厂案例集图片

智能工厂案例集图片

智能工厂案例集图片

智能工厂案例集图片

智能工厂案例集图片

智能工厂案例集图片

智能工厂案例集图片

智能工厂案例集图片

智能工厂案例集图片

智能工厂案例集图片

智能工厂案例集图片

智能工厂案例集图片

智能工厂案例集图片

智能工厂案例集图片

智能工厂案例集图片

智能工厂案例集图片

智能工厂案例集图片

智能工厂案例集图片

智能工厂案例集图片

智能工厂案例集图片

智能工厂案例集图片

智能工厂案例集图片

智能工厂案例集图片

智能工厂案例集图片

智能工厂案例集图片

智能工厂案例集图片

智能工厂案例集图片

智能工厂案例集图片

智能工厂案例集图片

智能工厂案例集图片

智能工厂案例集图片

智能工厂案例集图片

智能工厂案例集图片

智能工厂案例集图片

智能工厂案例集图片

智能工厂案例集图片

智能工厂案例集图片

智能工厂案例集图片

智能工厂案例集图片

智能工厂案例集图片

智能工厂案例集图片

智能工厂案例集图片

智能工厂案例集图片

智能工厂案例集图片

智能工厂案例集图片

智能工厂案例集图片

智能工厂案例集图片

智能工厂案例集图片

智能工厂案例集图片

智能工厂案例集图片

智能工厂案例集图片

智能工厂案例集图片

智能工厂案例集图片

智能工厂案例集图片

智能工厂案例集图片

智能工厂案例集图片

智能工厂案例集图片

智能工厂案例集图片

智能工厂案例集图片

智能工厂案例集图片

智能工厂案例集图片

智能工厂案例集图片

智能工厂案例集图片

智能工厂案例集图片

智能工厂案例集图片

智能工厂案例集图片

智能工厂案例集图片

智能工厂案例集图片

智能工厂案例集图片

智能工厂案例集图片

智能工厂案例集图片

智能工厂案例集图片

智能工厂案例集图片

智能工厂案例集图片

智能工厂案例集图片

智能工厂案例集图片

智能工厂案例集图片

智能工厂案例集图片

智能工厂案例集图片

智能工厂案例集图片

智能工厂案例集图片

智能工厂案例集图片

智能工厂案例集图片

智能工厂案例集图片

智能工厂案例集图片

智能工厂案例集图片

智能工厂案例集图片

智能工厂案例集图片

智能工厂案例集图片

智能工厂案例集图片

智能工厂案例集图片

智能工厂案例集图片

智能工厂案例集图片

智能工厂案例集图片

智能工厂案例集图片

智能工厂案例集图片

智能工厂案例集图片

智能工厂案例集图片

智能工厂案例集图片

智能工厂案例集图片

智能工厂案例集图片

智能工厂案例集图片

智能工厂案例集图片

智能工厂案例集图片

智能工厂案例集图片

智能工厂案例集图片

智能工厂案例集图片

智能工厂案例集图片

智能工厂案例集图片

智能工厂案例集图片

智能工厂案例集图片

智能工厂案例集图片

智能工厂案例集图片

智能工厂案例集图片

智能工厂案例集图片

智能工厂案例集图片

智能工厂案例集图片

智能工厂案例集图片

关于我们 法律声明 账户权限说明 网站地图 在线客服4000-189-00024小时全国服务热线

Copyright © 2019-2026 深圳市物联传媒有限公司 粤ICP备05006090号-18

扫扫微信
微信小助手为您服务