发布产品
发布方案
发布需求
传感器 RFID 无线定位 物联网通信 云平台 人工智能 安防与识别 智能卡 安全与支付
售价:面议
山东埃姆斯物联网有限公司
应用领域:
机房管理 矿井监测 仓库环境监测
收藏
扫码分享
分享到微信
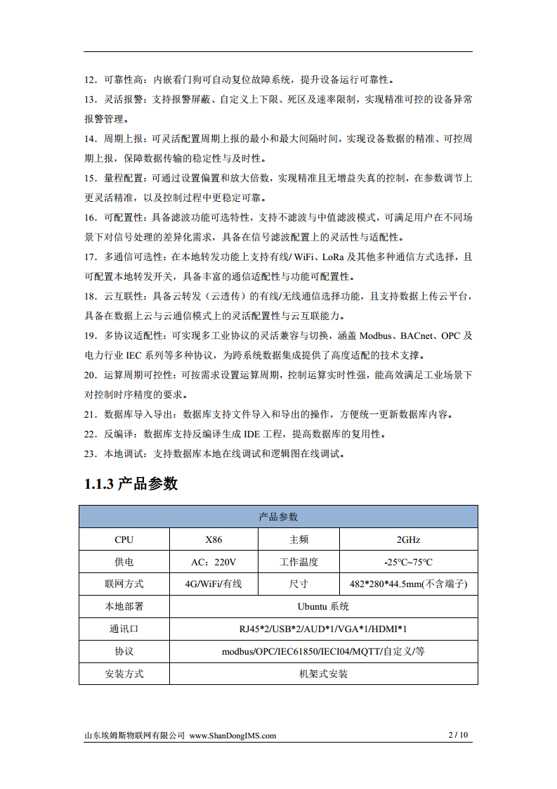
SYS-U500 系列控制器
SYS-U300 系列控制器
边缘控制器-IMS-C200 系列
IMS-C700 边缘控制器
边缘控制器IMS-C600
产品找不到?直接发需求试试!
吉方工控AI智慧社区解决方案简析
路灯单灯节能改造方案
UWB监狱监所人员定位方案-杭州品铂
高达智能电器解决方案
RFID智能回收箱/RFID医疗耗材回收箱/低值耗材卡片回收箱
关于我们 法律声明 账户权限说明 网站地图 在线客服4000-189-00024小时全国服务热线
Copyright © 2019-2026 深圳市物联传媒有限公司 粤ICP备05006090号-18
扫扫微信微信小助手为您服务