发布产品
发布方案
发布需求
传感器 RFID 无线定位 物联网通信 云平台 人工智能 安防与识别 智能卡 安全与支付
售价:面议
山东埃姆斯物联网有限公司
应用领域:
安防系统 巡店管理 安防系统 消防系统
收藏
扫码分享
分享到微信
天线转接线 射频同轴线 SMA 公头内螺内针转公头内螺内针 RG178 线长150mm RF射频连接线 适用所有射频发射 / 接收通信系统
天线转接线 射频同轴线 SMA 公头内螺内针转剥线 RG178 线长150mm RF射频连接线 适用所有射频发射 / 接收通信系统
天线转接线 射频同轴线 SMA 母头外螺内孔转IPEX G1/ UFL RG178 线长150mm 4件套 RF射频连接线 适用所有射频发射 / 接收通信系统
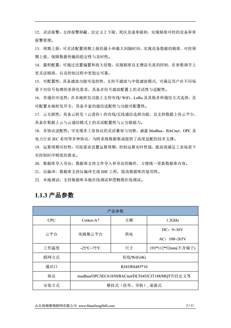
GW-T200 网关
数采网关
产品找不到?直接发需求试试!
工业智能机器人远程控制采集方案
电梯安全监测DTU应用解决方案
智慧医疗设备远程监控方案
立体化社会治安防控方案
农村污水处理监控系统
关于我们 法律声明 账户权限说明 网站地图 在线客服4000-189-00024小时全国服务热线
Copyright © 2019-2026 深圳市物联传媒有限公司 粤ICP备05006090号-18
扫扫微信微信小助手为您服务