4000-189-000
  • 登录
  • 注册
  • VIP
  • APP下载
    app下载地址
  • 小程序
    关注小程序
  • 免费发布

    发布产品

    发布方案

    发布需求

发布求购

AIoT库首页-调研报告-详情

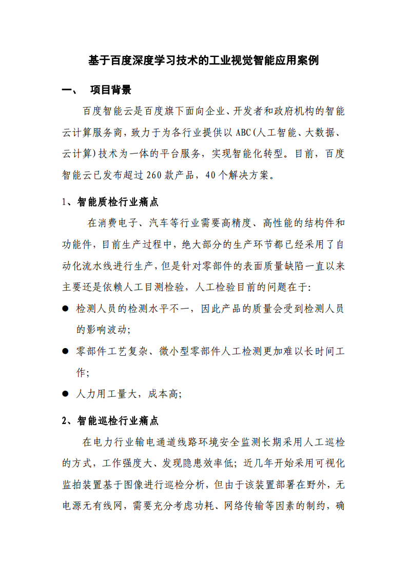
​基于百度深度学习技术的工业视觉智能应用案例

发布时间:2022-04-13 来源:其他作者:其他

注明:报告内容归原作者所有,如有侵权联删,IoT库作为内容整理方,仅作为学习使用,否则后果自负。

在电力行业输电通道线路环境安全监测长期采用人工巡检的方式,工作强度大、发现隐患效率低;近几年开始采用可视化监拍装置基于图像进行巡检分析,但由于该装置部署在野外,无电源无有线网,需要充分考虑功耗、网络传输等因素的制约,确保设备无法在中短期通过太阳能供电的情况下可持续运行。

​基于百度深度学习技术的工业视觉智能应用案例图片

​基于百度深度学习技术的工业视觉智能应用案例图片

​基于百度深度学习技术的工业视觉智能应用案例图片

​基于百度深度学习技术的工业视觉智能应用案例图片

​基于百度深度学习技术的工业视觉智能应用案例图片

​基于百度深度学习技术的工业视觉智能应用案例图片

​基于百度深度学习技术的工业视觉智能应用案例图片

关于我们 法律声明 账户权限说明 网站地图 在线客服4000-189-00024小时全国服务热线

Copyright © 2019-2025 深圳市物联传媒有限公司 粤ICP备05006090号-18

扫扫微信
微信小助手为您服务