4000-189-000
  • 登录
  • 注册
  • VIP
  • APP下载
    app下载地址
  • 小程序
    关注小程序
  • 免费发布

    发布产品

    发布方案

    发布需求

发布求购

AIoT库首页-调研报告-详情

AI赋能制造业道路,传统安防龙头估值逻辑切换

发布时间:2023-04-11 来源:天风证券作者:天风证券

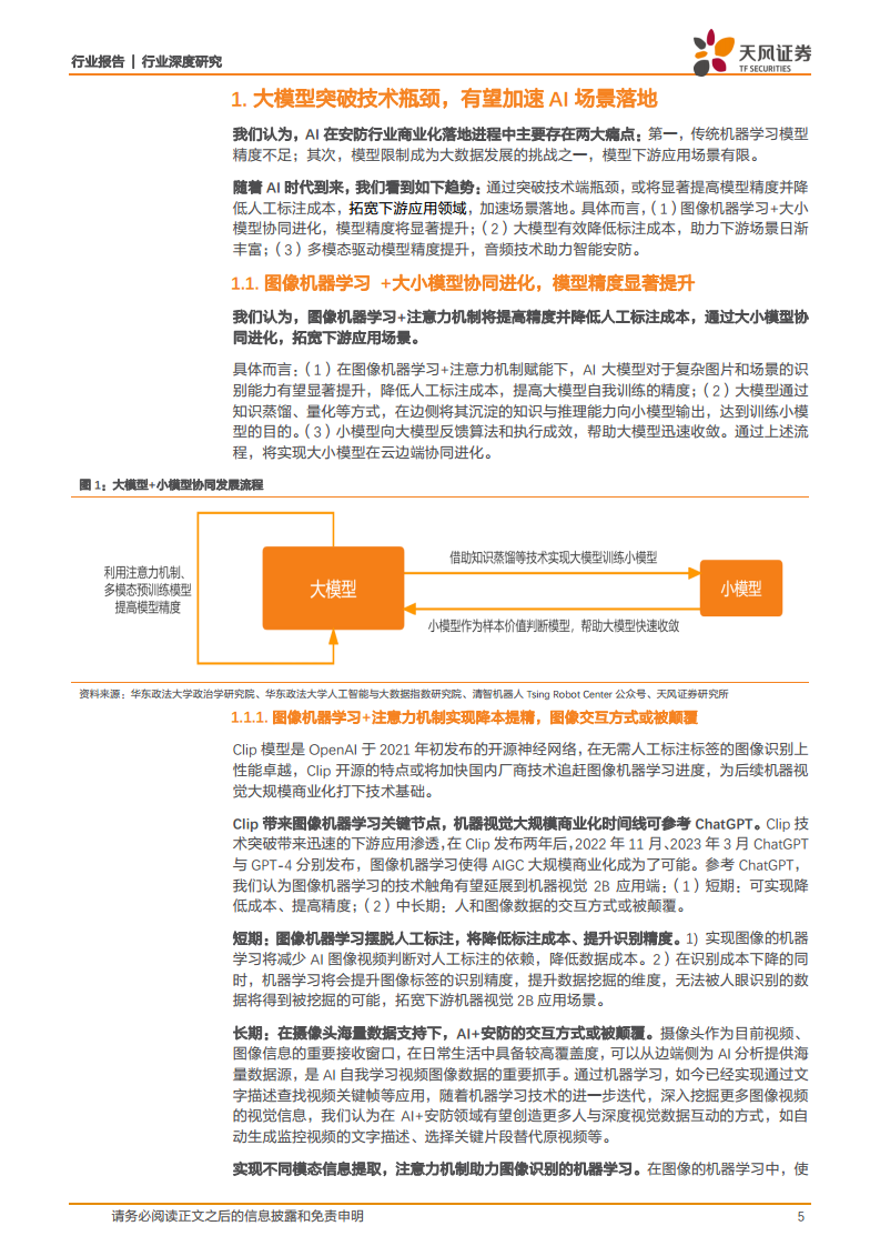
我们认为,Al在安防行业商业化落地进程中主要存在两大痛点:第一,传统机器学习模型精度不足;其次,模型限制成为大数据发展的挑战之一,模型下游应用场景有限。随着Al时代到来,我们看到如下趋势:通过突破技术端瓶颈,或将显著提高模型精度并降低人工标注成本,拓宽下游应用领域,加速场景落地。具体而言,(1)图像机器学习+大小模型协同进化,模型精度将显著提升;(2)大模型有效降低标注成本,助力下游场景日渐丰富;(3)多模态驱动模型精度提升,音频技术助力智能安防。

AI赋能制造业道路,传统安防龙头估值逻辑切换图片

AI赋能制造业道路,传统安防龙头估值逻辑切换图片

AI赋能制造业道路,传统安防龙头估值逻辑切换图片

AI赋能制造业道路,传统安防龙头估值逻辑切换图片

AI赋能制造业道路,传统安防龙头估值逻辑切换图片

AI赋能制造业道路,传统安防龙头估值逻辑切换图片

AI赋能制造业道路,传统安防龙头估值逻辑切换图片

AI赋能制造业道路,传统安防龙头估值逻辑切换图片

AI赋能制造业道路,传统安防龙头估值逻辑切换图片

AI赋能制造业道路,传统安防龙头估值逻辑切换图片

AI赋能制造业道路,传统安防龙头估值逻辑切换图片

AI赋能制造业道路,传统安防龙头估值逻辑切换图片

AI赋能制造业道路,传统安防龙头估值逻辑切换图片

AI赋能制造业道路,传统安防龙头估值逻辑切换图片

AI赋能制造业道路,传统安防龙头估值逻辑切换图片

AI赋能制造业道路,传统安防龙头估值逻辑切换图片

AI赋能制造业道路,传统安防龙头估值逻辑切换图片

AI赋能制造业道路,传统安防龙头估值逻辑切换图片

AI赋能制造业道路,传统安防龙头估值逻辑切换图片

AI赋能制造业道路,传统安防龙头估值逻辑切换图片

AI赋能制造业道路,传统安防龙头估值逻辑切换图片

AI赋能制造业道路,传统安防龙头估值逻辑切换图片

AI赋能制造业道路,传统安防龙头估值逻辑切换图片

AI赋能制造业道路,传统安防龙头估值逻辑切换图片

AI赋能制造业道路,传统安防龙头估值逻辑切换图片

AI赋能制造业道路,传统安防龙头估值逻辑切换图片

AI赋能制造业道路,传统安防龙头估值逻辑切换图片

AI赋能制造业道路,传统安防龙头估值逻辑切换图片

AI赋能制造业道路,传统安防龙头估值逻辑切换图片

AI赋能制造业道路,传统安防龙头估值逻辑切换图片

AI赋能制造业道路,传统安防龙头估值逻辑切换图片

AI赋能制造业道路,传统安防龙头估值逻辑切换图片

AI赋能制造业道路,传统安防龙头估值逻辑切换图片

AI赋能制造业道路,传统安防龙头估值逻辑切换图片

AI赋能制造业道路,传统安防龙头估值逻辑切换图片

关于我们 法律声明 账户权限说明 网站地图 在线客服4000-189-00024小时全国服务热线

Copyright © 2019-2026 深圳市物联传媒有限公司 粤ICP备05006090号-18

扫扫微信
微信小助手为您服务