

发布时间:2023-10-27 来源:中国人工智能学会作者:中国人工智能学会
注明:报告内容归原作者所有,如有侵权联删,AIoT库作为内容整理方,仅作为学习使用,否则后果自负。
2022年底,由OpenAI发布的语言大模型ChatGPT引发了社会的广泛关注。在“大模型+大数据+大算力”的加持下,ChatGPT能够通过自然语言交互完成多种任务,具备了多场景、多用途、跨学科的任务处理能力。以ChatGPT为代表的大模型技术可以在经济、法律、社会等众多领域发挥重要作用。大模型被认为很可能像PC时代的操作系统一样,成为未来人工智能领域的关键基础设施,引发了大模型的发展热潮。

























































































































关于我们 法律声明 账户权限说明 网站地图 在线客服4000-189-00024小时全国服务热线
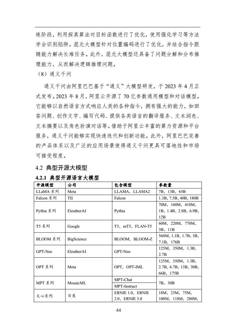
Copyright © 2019-2026 深圳市物联传媒有限公司 粤ICP备05006090号-18

扫扫微信
微信小助手为您服务