

发布时间:2024-01-23 来源:e-works Research作者:e-works Research
注明:报告内容归原作者所有,如有侵权联删,AIoT库作为内容整理方,仅作为学习使用,否则后果自负。
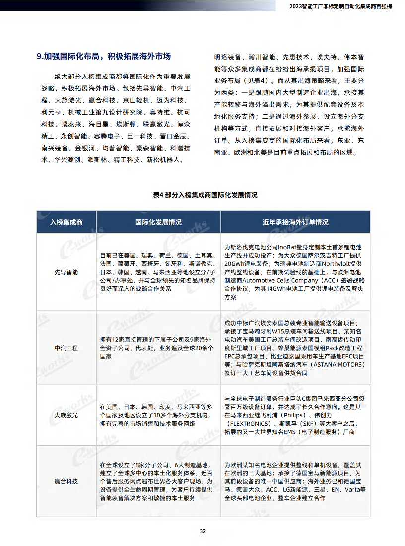
本次重磅发布的《2023智能工厂非标定制自动化集成商百强榜》,是e-works Research持续关注智能工厂非标定制自动化集成商的研究成果。这也是e-works Research连续第五年发布该榜单。榜单详细列明了智能工厂非标定制自动化集成商所分布的区域、服务的行业、技术优势和最佳实践案例,是广大制造企业选择合适的智能工厂非标定制自动化集成商开展合作的权威参考资料。












































关于我们 法律声明 账户权限说明 网站地图 在线客服4000-189-00024小时全国服务热线
Copyright © 2019-2026 深圳市物联传媒有限公司 粤ICP备05006090号-18

扫扫微信
微信小助手为您服务