

发布时间:2024-05-13 来源:中国移动作者:中国移动
注明:报告内容归原作者所有,如有侵权联删,AIoT库作为内容整理方,仅作为学习使用,否则后果自负。
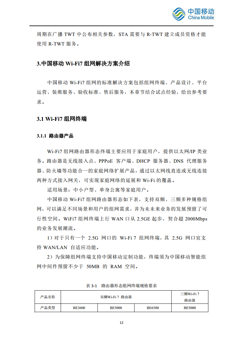
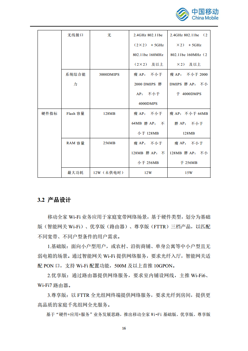
本白皮书介绍了中国移动Wi-Fi7组网解决方案,介绍了Wi-FI7技术,明确了Wi-Fi7组网终端规格、产品设计、平台运营、装维服务、验收标准和售后服务等参考要求,分享了Wi-Fi7的典型应用场景,并对Wi-Fi7组网发展趋势提出思考。






























关于我们 法律声明 账户权限说明 网站地图 在线客服4000-189-00024小时全国服务热线
Copyright © 2019-2026 深圳市物联传媒有限公司 粤ICP备05006090号-18

扫扫微信
微信小助手为您服务